Distance Measurement and Free Fall using Ultrasound
1. Aim
To measure the distance of an object using an HC-SR04 ultrasonic sensor and to study the motion of a freely falling body to determine the acceleration due to gravity ($g$).
2. Apparatus / Components Required
- SEELab3 or ExpEYES-17 unit
- HC-SR04 Ultrasonic Sensor module
- A flat reflecting surface (for distance) and a flat plate (for free fall)
- Jumper wires (Female-to-Male)
- PC or Smartphone with SEELab3 software
3. Theory & Principle
The HC-SR04 sensor uses Time of Flight (ToF) of sound waves to measure distance. It contains two piezoelectric discs: one transmits a $40\text{ kHz}$ ultrasonic pulse, and the other receives the reflected echo.
The distance ($S$) is calculated as: \(S = \frac{v \times t}{2}\) Where $v$ is the speed of sound ($\approx 340\text{ m/s}$) and $t$ is the time interval between trigger and echo.

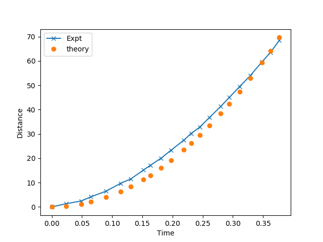
Free Fall: For a body falling from rest, the distance traveled follows the equation: \(S = \frac{1}{2}gt^2\) By plotting $S$ against $t$, we can observe a parabolic trajectory and calculate $g$ from the curve fit.
4. Circuit Diagram / Setup
- Vcc: Connect to the 5V terminal of SEELab3.
- Trig: Connect to the SQ2 output.
- Echo: Connect to the IN2 input.
- GND: Connect to any GND terminal.
- For Free Fall: Mount the sensor facing downwards on a stand at a height of $\approx 1.5\text{m}$.
5. Procedure
Part A: Distance Measurement
- Open the SEELab3 software and select the “Ultrasonic Distance” tool.
- Hold a flat object in front of the sensor.
- Observe the live distance reading and the real-time plot.
- Verify the accuracy using a standard ruler.
Part B: Measurement on a Freely Falling Body
- Execute the Python program for distance measurement.
- Hold a flat plate just below the sensor facing downwards.
- release the plate.
- The Python script will plot the distance as a function of time.
Fig A: Falling body setup
Fig B: Free fall parabolic data
6. Observation Table
| Actual Distance (cm) | Measured Distance (cm) | Calculated $g$ (from plot) |
|---|---|---|
| 10.0 | ||
| 30.0 | ||
| 50.0 | ||
| Mean Value | $g \approx$ ________ $\text{m/s}^2$ |
7. Results and Discussion
- The distance measurement confirmed the “Time of Flight” principle using ultrasound.
- The free-fall data followed a parabolic path, verifying the equation $S = \frac{1}{2}gt^2$.
- The value of $g$ was calculated as ____ $\text{m/s}^2$. Discrepancies may arise from air resistance on the falling plate.
8. Python Programming & Data
- Download Python Program for Distance Measurement
- Download Python Program for Falling Body Analysis
- Download Sample Data
9. Troubleshooting
| Symptom | Possible Cause | Corrective Action |
|---|---|---|
| Reading stays at 0 | Echo/Trig swapped. | Verify Trig is on SQ2 and Echo is on IN2. |
| Noisy Falling Data | Plate wobbled. | Use a stiffer flat plate and release it carefully. |
| Inaccurate Distance | Speed of sound error. | Check room temperature; sound speed varies with temperature. |
10. Viva-Voce Questions
Q1. Why is the time divided by 2 in the distance formula?
Ans: The time measured is the round-trip time (to the object and back). Dividing by 2 gives the time for a one-way trip.
Q2. What is the frequency used by the SR04 sensor?
Ans: It uses $40\text{ kHz}$ ultrasound, which is above the human audible range.
Q3. Why does the falling body graph look like a parabola?
Ans: Because the displacement $S$ is proportional to the square of time $t$ under constant acceleration ($g$).
Q4. Can this sensor measure distance in a vacuum?
Ans: No. Sound waves require a medium (like air) to travel.
Q5. How does temperature affect the speed of sound?
Ans: Speed of sound increases with temperature ($\approx 0.6\text{ m/s}$ per degree Celsius).