SEELab 3.0 : Blog

Blog posts pertaining to SEELab 3.0

Science Exhibition, University of Calicut
A Showcase of Innovative Science Demonstrations with ExpEYES17 at the University of Calicut Continue reading Science Exhibition, University of Calicut

Scanning Radar with a Servo Motor and the VL53L0X
Create a surroundings mapping tool using the VL53L0X distance measurement sensor Continue reading Scanning Radar with a Servo Motor and the VL53L0X

Object Tracking With Opencv and Blockly
Create programs to analyze camera data. Continue reading Object Tracking With Opencv and Blockly

Create an Oscilloscope UI
Use Visual Programming to Create an oscilloscope. Continue reading Create an Oscilloscope UI

VL53L0X light based ranging sensor
Study of the VL53L0X LIDAR, and instructions on Adding a sensor support to the android app. Continue reading VL53L0X light based ranging sensor

Frequency and Phase Response of Oscillators
Study the frequency and phase response of coupled and uncoupled oscillators via Python Code and ExpEYES Continue reading Frequency and Phase Response of Oscillators

Installing via PIP
Instructions on installing eyes17 software from Pip Continue reading Installing via PIP
Translating User Interfaces
Tutorial - Adding translations to the PyQT5 based python app Continue reading Translating User Interfaces

Distance Measurement with light pulses
Measure distances with the VL53L0X LIDAR I2C sensor Continue reading Distance Measurement with light pulses

MOSFET Characteristics
Drain Current Characteristics of a 2N7000 MOSFET Continue reading MOSFET Characteristics

Getting Started with ExpEYES-17
A beginner’s guide to using the ExpEYES kit Continue reading Getting Started with ExpEYES-17

Measuring Distance using Sound Echo
Distance measurement using HY-SR04 Piezo sensor Continue reading Measuring Distance using Sound Echo

Oscilloscope
Four Channel Oscilloscope with analytics toolkit Continue reading Oscilloscope

Transistor CE Characteristics
Output Characteristics of transistors in Common Emitter Configuration Continue reading Transistor CE Characteristics

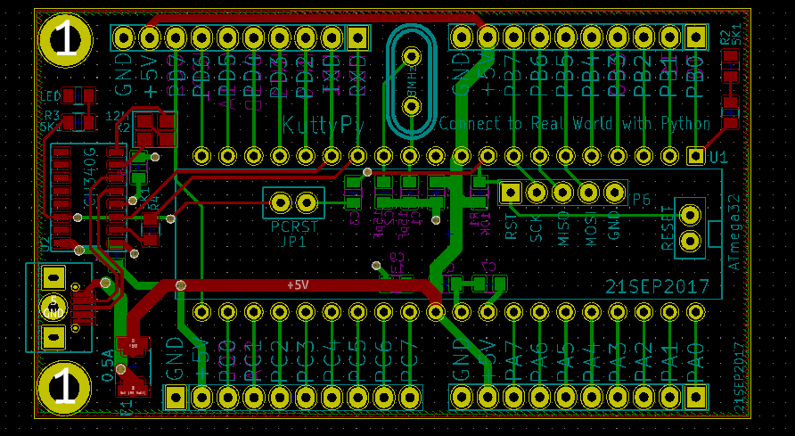
KuttyPy Design and GUI
Design Considerations behind the KuttyPy, and its Python based UI Continue reading KuttyPy Design and GUI

Creating Schematics in Inkscape
How to make interactive schematics for the Android App. Continue reading Creating Schematics in Inkscape

Velocity of Sound
Measuring the velocity of sound using Phase difference at difference points of propagation Continue reading Velocity of Sound

Interference of Sound
Observation and analysis of Beats phenomena through Experiments Continue reading Interference of Sound

Clock Divider
Frequency halving using D flip-flops Continue reading Clock Divider

RLC Transient Response
Transient Response of RLC Circuits Continue reading RLC Transient Response

RL Transient Response
Transient Response of RL Circuits Continue reading RL Transient Response

Capacitor Charging Curve
Transient Response of RC Circuits Continue reading Capacitor Charging Curve

Lissajous Figures
XY plots with RC Circuits in steady state equilibrium Continue reading Lissajous Figures

Electromagnetic Induction
Study how a changing magnetic field induces an EMF Continue reading Electromagnetic Induction

AC Circuits
Steady State Response of RLC Circuits Continue reading AC Circuits

Pick and Place Assembly
A pictorial walkthrough of the PCB assembly process Continue reading Pick and Place Assembly

Waveform generator plugin
Using the AD9833 with ExpEYES-20 Continue reading Waveform generator plugin

Logic Gates
Study of digital circuits with ExpEYES17 Continue reading Logic Gates

Astable Multivibrator
IC 555 used in an astable multi-vibrator configuration Continue reading Astable Multivibrator

School Level Experiments
A collection of elementary experiments to understand fundamentals Continue reading School Level Experiments

Resonance of Piezo
Measure the frequency response of piezo buzzers using Bode plots Continue reading Resonance of Piezo

Measuring Acceleration due to Gravity
Using a pendulum to calculate the value of g Continue reading Measuring Acceleration due to Gravity

Non-inverting Operational Amplifier
Make a non-inverting amplifier with an op-amp Continue reading Non-inverting Operational Amplifier

Inverting Operational Amplifier
Make an inverting amplifier with an op-amp Continue reading Inverting Operational Amplifier

Half-Wave Rectification
Study a halfwave rectifier using a 4148 diode Continue reading Half-Wave Rectification

Diode IV Characteristics
Study PN junctions Continue reading Diode IV Characteristics

NPN Transistor CE Amplifier
Amplifier made with an NPN transistor Continue reading NPN Transistor CE Amplifier

Full-Wave Rectification
Study a full-wave rectifier using 4148 diodes Continue reading Full-Wave Rectification

Diode Clipping Circuit
Clip AC waveforms using a 4148 diode Continue reading Diode Clipping Circuit

Diode Clamping
Clamp AC waveforms using a 4148 diode Continue reading Diode Clamping

Build deb packages with debuild
Package eyes17 for debian based systems Continue reading Build deb packages with debuild

SEELablet
Instrumentation cluster for laboratories Continue reading SEELablet
